新华社喀布尔1月19日电(记者李昂)阿富汗首都喀布尔警方19日晚证实,该市当天下午发生的爆炸事件造成一名中国公民死亡。
责编:欧小雷
一审:欧小雷
二审:印奕帆
三审:谭登
来源:新华社
1 小时前
1月20日,国家监察委员会发布第3号公告,公布《监察工作信息公开条例》,自2026年3月1
(原标题:江苏省消保委调查10家主流航司,机票锁座比例最高达62.1% 飞机锁座收费合理
春运临近。“预计节前售票高峰为1月29日至2月1日,节后返程售票高峰为2月7日至10日。
(原标题:多部门首次联合印发新一轮长江江豚拯救行动计划 我国将加强长江江豚系统性
本次会议主题为“合铸镁好生态 共塑镁好未来”。我们预计2026年论坛将汇聚1300-1500位
近日,北京市场监管部门查处一起平台虚假宣传抢票服务案,罚款50万元。铁路车票售罄后
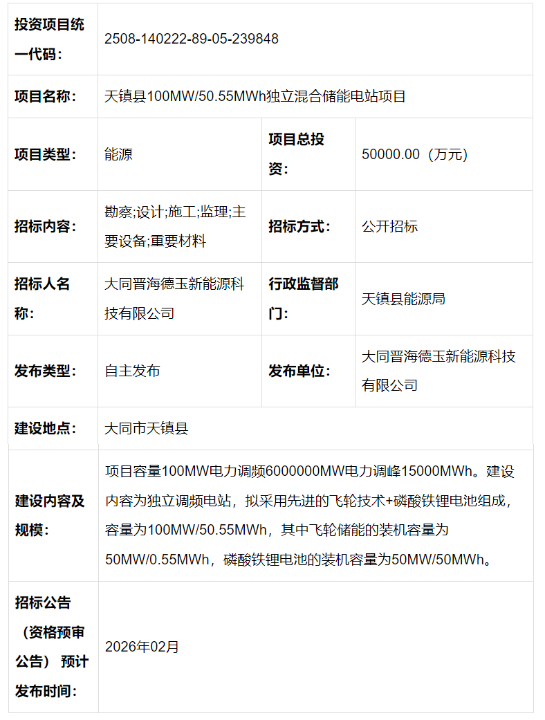
2026年1月19日,大同晋海德玉新能源科技有限公司自主发布天镇县100MW/50.55MWh独立混
今天,国新办举行新闻发布会。发布会上,国家发展改革委资源节约和环境保护司司长王善
北极星储能网讯:2026年1月17日,广州恒运储能科技有限公司发布广州恒运新型混合储能
“画堂晨起,来报雪花坠。高卷帘栊看佳瑞,皓色远迷庭砌。盛气光引炉烟,素草寒生玉佩